资讯
传统医疗软件行业关键概念导读及医疗行业软件的发展趋势
日期:12-24易奇科技导读:随着互联网远程医疗的发展,市场已经在倒逼医疗行业进一步构建符合市场需求的软件系统。对于一个以软件开发为业的软件公司,我们必须关注这些市场趋势。
医疗行业的人们在接触到医疗产品软件时,会用到很多专业名词以及对于行业的一些概念,对于一些医疗设备以及整体运作模式也要有一定的了解;本文是关于医疗软件行业关键概念的解释以及分享,我们一起来了解一下。

一、明确医疗行业中软件产品或者开发软件的传统概念
1. 电子病历
电子病历(Electronic Medical Record,EMR)是由医疗机构以电子化方式创建、保存和使用的,重点针对门诊、住院患者(或保健对象)临床诊疗和指导干预信息的数据集成系统;是居民个人在医疗机构历次就诊过程中产生和被记录的完整、详细的临床信息资源;是记录医疗诊治对象医疗服务活动记录的信息资源库,该信息资源库以计算机可处理的形式存在,并且能够安全的存储和传输,医院内授权用户可对其进行访问。
2. 医院信息系统
医院信息系统(Hospital Information System,HIS)是指利用计算机软硬件技术、网络通信技术等现代化手段,对医院及其所属各部门的人流、物流、财流进行综合管理;对在医疗活动各阶段产生的数据进行采集、储存、处理、提取、传输、汇总、加工生成各种信息,从而为医院的整体运行提供全面的、自动化的管理及各种服务的信息系统。
3. 临床信息系统
临床信息系统(Clinical Information System, CIS) 是医院信息系统的组成部分,其对在医疗活动各阶段产生的数据进行采集、储存、处理、提取、传输、汇总并加工生成各种信息,支持医院医护人员的临床活动,丰富和积累临床医学知识;并提供临床咨询、辅助诊疗、辅助临床决策,以提高医疗质量和工作效率。
主要包括医嘱处理系统、病人床边系统、医生工作站系统、实验室系统、药物咨询等系统。
4. 实验室系统
实验室系统(Laboratory Information System,LIS)是医院信息系统的组成部分,主要包括实验室信息系统和临床检验分系统功能、血库、微生物管理、临床危急值管理等。
5. 医学影像系统
医学影像系统(Picture Archiving and Communication Systems,PACS)是应用在医院影像科室的系统,主要的任务就是把日常产生的各种医学影像(包括核磁、CT、超声、各种X光机、各种红外仪、显微仪等设备产生的图像)通过各种接口以数字化的方式海量保存起来;当需要的时候在一定的授权下能够很快的调回使用,同时增加一些辅助诊断管理功能;它在各种影像设备间传输数据和组织存储数据具有重要作用。
二、挖掘医院信息化建设核心问题,软件开发的突破口
1. 数据集成度较低
相当多的医院内部科室建设有独立的放射、超声图文报告系统、病理图文报告系统,甚至是实验室信息系统。
这些系统很多是科室根据自身业务需要,由科室主导建立起来的。这些系统在建立时并未考虑与医院信息系统的集成,或者当时医院信息系统并不具备集成应用的条件,所以就成为孤立的系统。
一个常见的现象是随着医院信息化的发展,这些孤立系统的数据不能与医院信息整体集成,或者厂商更迭导致这些孤立的系统不得不推倒重来;这不仅导致了资金的浪费,而且原来系统中保存的数据很难在新系统中继承下来。
2. 规范、标准建设情况与医院信息系统应用匹配度不高
我 医院信息化建设的过程中,采用的标准、规范很少,信息的共享与交换主要以“点对点”的方式进行,这种方式个性化 强,往往会因为系统升 、更换厂商而带来严重后果。
3. 信息的共享与利用未得到关注
医院信息工作以采集到的数据范围与数量为主要工作目标,而这些数据采集后的共享与深度利用往往被忽略。
对于信息化工作来说,信息的采集基本上是投入性的工作,而信息的有效、及时利用才是信息化工作的收益。
三、数据治理——顶层设计方案,软件系统的大架构
1. 构建医院信息平台业务领域
业务域的划分,摒弃了医院现有软件系统的概念,而是从通过医院信息平台进行数据交换与共享的角度,对医院的业务应用进行梳理。
通过分析,本方案将基于电子病历的医院信息平台业务领域(主题)分为3个一 类目,即:临床服务、医院管理(医疗管理、运营管理)、平台应用。
以临床服务域为例,将医疗临床业务划分为十二域,每个域又细分三 类目,保证每个三 类目都有符合 家标准(卫生部统计信息中心)的业务域标识符。


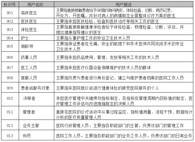
2. 医疗服务与管理人员分类

3. 业务活动建模
业务建模是在针对医院内各项业务活动梳理分析前提下,阐述基于信息交换与共享目的的业务流转模式,展示各业务活动通过医院信息平台进行信息交互的过程,为医院开展集成平台、互联网医院的建设提供参考和指导。
以临床服务域的身份登记为例展示业务建模流程:
1) 业务描述
身份登记主要指由医院的客服人员完成对患者基本信息(就诊卡号、病案号、姓名、性别、年龄、医保费用类别等)和患者基本健康信息(血型、既往史、免疫史、过敏史、用药史等)在医院信息平台中的注册和维护;身份登记为患者“确定”一个全局 ID。
2) 业务场景(活动图)
身份登记业务活动图对身份登记的主要业务活动加以描述。

业务活动图描述以医院为代表的医疗卫生服务机构(医院、社区卫生服务机构、乡镇卫生院、诊所、妇幼保健机构)对患者的基本信息和患者基本健康信息的登记、维护的业务过程。
在身份登记过程中,医疗服务机构的客服人员 先查询患者档案信息,如果在医院中已经登记了患者档案信息,或更新患者档案或结束流程;如果患者在本医院无登记信息,由客服人员对患者信息进行建档,然后提交给医院信息平台。
4. 信息交互数据集
医院信息平台为临床业务及医院其运营管理各个业务域架起了桥梁。
通过业务数据流、财务数据流、物资数据流以及人力管理数据流实现在各个业务域之间相互联通;各业务子域的数据集数据元标准是交互的基础,也是业务过程对数据提出的基本需求。
1)数据标准管理
数据集具有统一的数据集、数据元、数据元值域代码管理功能。数据集需要符合 家、省、市相关标准,或自定义标准;数据元及数据元值域代码须符合 家标准;因相关业务需要,上述标准的自定义增补部分,须符合 家相关标准,且必须赋予 的识别符。
2)主数据管理
平台主数据须按照 标、行标、自定义系统字典分别列表,统一管理;每个主数据项目须标识 标、行标的标准代码,自定义部分必须有 标识符;平台主数据至少包括行政区划代码、居民主索引、机构及机构人员、基础字典术语;为了满足平台互联互通基本功能的实现,主数据项目一般不低于120项。
3) 数据质控
具有对数据质量进行评估的完整的指标体系。
至少应该有完整性(事件、表单、记录、表项),一致性(主数据一致性、逻辑一致性), 性(无二义冗余、指标及计算口径),及时性,原始性,可溯源性及可测量性。
四、应用场景
1. 集成平台
集成平台是一个支持复杂信息环境下应用开发和系统集成运行的软件平台;它基于制造业信息特征,在异构分布环境(操作系统、网络、数据库)下提供透明、一致的信息访问和交互手段,对其运行上的应用进行管理,为应用提供服务,并支持各特定领域应用系统的集成。
2. 互联网医院
“互联网医院带有咨询、随访、慢病管理等功能,它有实体医院作强有力的支撑,线上方便病人,就是简单的问题不需要到医院,在网上就可以进行;如一位高血压病人需继续用药,就可以在网上进行。
实际上是线上跟线下紧密结合,满足病人多元化的需求;在数据集成治理好的前提下,互联网医院的建设将更有效、更强大。
3. 患者360视图
患者360视图基于临床数据中心(CDR),使临床医生可以通过一个清晰、友好的统一视图对患者的就诊信息进行查阅;同时还提供直观的导航模型,从而优化医生的操作流程,让临床医生在短时间内对患者就诊情况有整体了解,为患者提供高效、快捷、准确的医疗服务,从而提高医疗服务的质量。
4. 院长决策支持系统
传统的统计报表来自于各个业务系统,信息不全面,同时各个业务系统的数据又存在不一致的情况,这为医院管理者准确掌握医院运行状况带来了困难。
院长决策支持系统以院长管理决策为主线,贯穿业务、流程、财务、绩效、物流、后勤、人力资源等多个管理模块而成,为医院管理和运营监控提供及时有效地数据支撑和绩效管理的工具。
5. 医院质量指标管理系统
质量指标管理系统为了满足医院各项运营指标和相关数据的上报需求,以及医院院领导、各职能部门对医院管理决策支持的需要。
该系统大部分统计指标及数据均来自于医院内部HIS系统,临床信息系统,药品物资系统等软件,部分无法采集的数据也可通过质量指标系统自带的数据补录模块来补录数据。
五、延伸阅读
1. 远程医疗和互联网医疗对医疗体系内部软件开发的需求及方向
远程医疗或者互联网医疗其实对医疗体系内部的医疗资源配置及运作模式提出了挑战。医疗行业 能做的就是顺应趋势,主动通过内部的软件开发或者信息化及迎合这种变革。这对传统医疗软件提出了新的要求,医疗软件不再只是为了管理,更重要的目的将变为面向客户或市场需求,高效率的重置医疗资源。
2. 高技术含量的智能化软件是 吗?
与此同时,互联网医疗本身出现了一些有意思的新动向,AI辅助诊断就是其中 突出的,那么高技术含量的智能化软件会是下一代医疗的外衣吗?值得期待。

